88182348
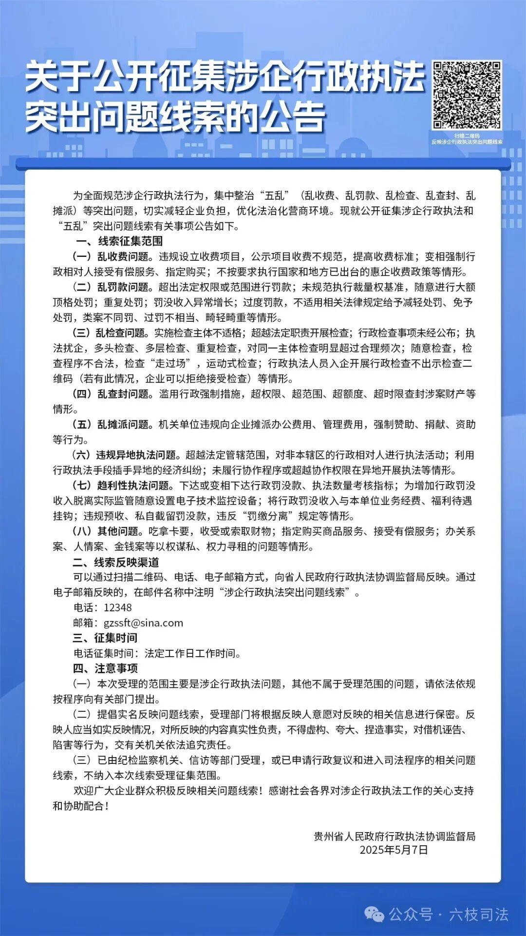
关于公开征集涉企行政执法突出问题线索的公告
20
六枝特区教育局
2025-06-24 15:33:18
5759221
政策文件
返回首页
无障碍浏览
特区教育局
当前位置:
首页
->
新版站点
->
政务公开
->
区直部门信息公开
->
特区教育局
->
政策文件
返回上级
单位职责
机构设置
领导之窗
政策文件
政府信息公开
依申请公开
政务服务
互动交流
联系我们
关于公开征集涉企行政执法突出问题线索的公告
发布时间:2025-06-24 15:33
来源:六枝特区教育局
字体:[
小
中
大
]